唐山工业职业技术大学:数字筑基强赋能 智创育才新生态


发布时间:2026-04-23 浏览量:

唐山工业职业技术大学工业机器人技术专业群紧密对接新质生产力发展需求,聚焦智能制造与机器人技术领域。针对职业教育课程内容与新技术脱节、数据资源形成“信息孤岛”、师生数字素养适配性不足、传统评价体系难以全面反映综合能力等痛点,以2025年度双高建设为契机,坚持“产教融合、数智赋能”双轮驱动,通过精准锚定产业需求、构建协同技术载体、创新立体评价体系、夯实素养提升基础,系统构建人才培养新生态,为区域产业升级输送具备数字化技能与创新能力的复合型人才提供实践样本。

、锚定产业需求,构建数字响应机制

专业群打破“闭门造车”模式,以数字化手段破解人才供需“两张皮”难题。组建“校内教师+企业专家”调研团队,深入唐山松下产业机器有限公司等产业链上下游20余家核心企业,系统梳理机器人产线运维、智能控制等新质生产力岗位的数字化技能要求,精准绘制涵盖“核心技能、拓展技能、创新技能”的三维岗位需求数字图谱,明确视觉识别、智能调度等新技术的数据采集方向。依托AI技术搭建数据采集系统,整合产业岗位等数据,建立具备实时抓取、智能分析、动态调整功能的数据模型基础架构,确保教学内容紧跟数字技术迭代节奏,实现“需求精准化、标准数字化”的人才供给。

图片1.png 

图1在唐山松下产业机器有限公司考察

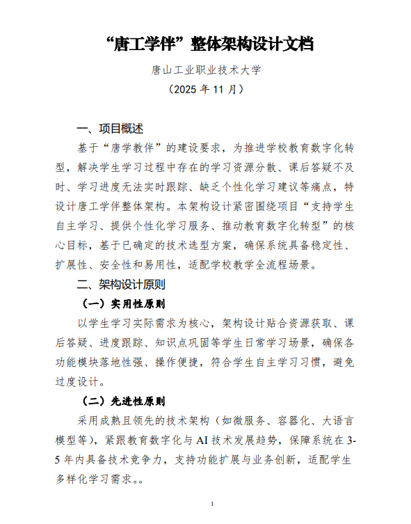
二、搭建数智平台,筑牢数字赋能底座

专业群打破传统教学桎梏,聚焦教与学全流程数字化需求,协同研发“唐工教伴”“唐工学伴”双平台,打造数字化建设核心载体。构建“教-学”双向协同生态,即“唐工教伴”聚焦教师教学数字化赋能,通过平台调用机器人虚拟仿真课件、数字化实训视频等优质资源,借助AI工具实时抓取课堂互动数据、实训操作数据,实现“精准教、高效导”;“唐工学伴”侧重学生个性化数字学习支持,通过虚拟仿真模块开展机器人编程、产线调试等数字化实训,遇到问题时可通过AI助教实时答疑或预约企业工程师在线指导,实现“自主学、精准练”,形成双向互动的智能服务体系。建设机器人领域垂直大模型,系统收集整理技术参数、运维案例等专项数字资源,经论证形成建设方案,有效破解数据分散、利用低效的“信息孤岛”问题,为数字化教学提供核心技术支撑。

图片2.png图片2.png 

图2“唐工学伴”整体架构设计文档


三、提质评价素养,完善数字育人生态

专业群以数字化素养提升与评价创新为双翼,推进“素养可量化、评价数字化”。在素养提升上,组建跨学科团队,制定《信息技术与人工智能》课程标准,全年开展师生AI应用专题培训22次、联合教研10次,举办数字工具培训与优秀资源评比2次,全面夯实师生数字化能力基础。在评价创新上,制定多平台数据互通方案,搭建覆盖教、学、管全流程的数字采集框架,打破数据壁垒。基于学习行为、实训表现等数字要素,构建学生立体评价模型与可视化雷达图;结合教学成效、产业服务等核心指标,设计教师数字评价模型与画像,实现综合能力的数字化、全方位呈现。

图片3.png

图3师生AI应用专题培训系列活动

四、数字赋能,育人质效双升

数字化建设成效显著,人才培养与办学质量全面提质。专业群数字化能力大幅跃升,《信息技术与人工智能》课程考核优良率达83%,数字化意识与应用能力精准适配产业需求。数字化支撑体系日趋完善,“唐工教伴”“唐工学伴”平台完成原型开发进入建设周期,机器人垂直大模型方案通过专家论证,多平台互通数据框架顺利搭建。师资队伍数字化素养全面达标,教师数字化培训覆盖率100%,90%以上教师能熟练运用数字工具开展教学,数字素养评价体系落地见效。案例构建起“需求数字化响应、平台数字化支撑、素养数字化提升、评价数字化呈现”的全链条数字化建设模式,为职业院校对接新质生产力、以数字化建设赋能人才培养高质量发展,提供了可复制、可推广的实践范例。