热点专题: 高等职业教育质量年度报告      "双高计划"建设专栏     

  • 首页
  • 重要资讯
    要闻
    公告
    地方动态
  • 今日新闻
  • 综合资讯
    资讯报道
    会议通知
    院校展台
  • 理论探索
    理论研究
    知网论文
  • 教学改革
    诊断改进
    课堂改革
    技术应用
    课程思政
  • 学生频道
    学生风采
    技能竞赛
    招生就业
  • 教师园地
    教师风采
    教师资源
    育人一线
  • 国际合作
    一带一路
    合作办学
    海外拾贝
  • 产教融合
    校企合作
    行业动态
  • 校联会专区
    校联会简介
    申请入会
    会员登陆
  • 专题专栏
  1. 您当前的位置: 首页 > 综合资讯 > 会议通知

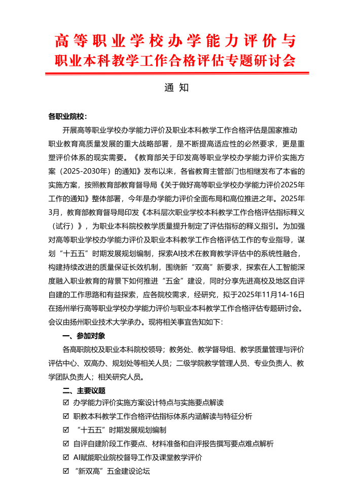
关于召开高职学校办学能力评价与职教本科合格评估专题研讨会的通知


发布时间:2025-10-31 浏览量:

高职学校办学能力评价与职教本科合格评估专题研讨会(11.14-16·扬州职业大学)_01.png

高职学校办学能力评价与职教本科合格评估专题研讨会(11.14-16·扬州职业大学)_02.png

高职学校办学能力评价与职教本科合格评估专题研讨会(11.14-16·扬州职业大学)_03.png

高职学校办学能力评价与职教本科合格评估专题研讨会(11.14-16·扬州职业大学).pdf


  • 上一篇:关于召开第八届中国教育技术创新发展与应用成果大会数字技术赋能新“双高”建设校长论坛的通知
  • 下一篇:关于召开第12届高职院校教学督导评价与质量保证体系运行学术年会暨国家教育事业发展“十五五”规划论坛的通知

综合资讯

资讯报道
会议通知
院校展台

点击排行

  • 关于召开全国职业院校“十三五”发展规划暨学校管理能力提升研讨会的通知
  • 关于举办2016年“第三届全国养老产业与职业教育 高端对话活动暨京津冀养老人才发展论坛”的通知
  • 关于邀请高水平高职学校和专业群建设单位参加中国国际教育装备展示会院校合作交流活动的通知
  • 关于召开中国职业技术教育学会创业教育专业委员会2018年创新创业教育交流研讨会的通知
  • 关于举办2019年全国现代学徒制工作 (第二期)培训班的通知
  • 关于举办“产教融合 校企合作”论坛暨全国高职“校企一体化”创新联盟 2019年年会的通知
  • 关于举办2019年全国现代学徒制工作(第三期)培训班的通知
  • 关于举办第七期全国现代学徒制试点工作培训班的通知
  • 关于召开2019年职业教育专业教学资源库建设工作研讨会的通知
  • 关于召开中国职业技术教育学会信息化工作委员会第二次会员代表大会的通知

教育行政机构 | 高职院校 | 教材出版机构 | 学会与协会 | 中青在线

指导单位:全国高等职业学校校长联席会议

承办单位:宁波职业技术大学

联系电话: 0574-86891951 0574-86894211  投稿邮箱:nzymsc@vip.163.com    备案号: 浙ICP备13000515号-6

版权说明    版权所有:现代高等职业技术教育网    Copyright © 2019-2025 tech.net.cn All Rights Reserved.