热点专题: 高等职业教育质量年度报告 "双高计划"建设专栏
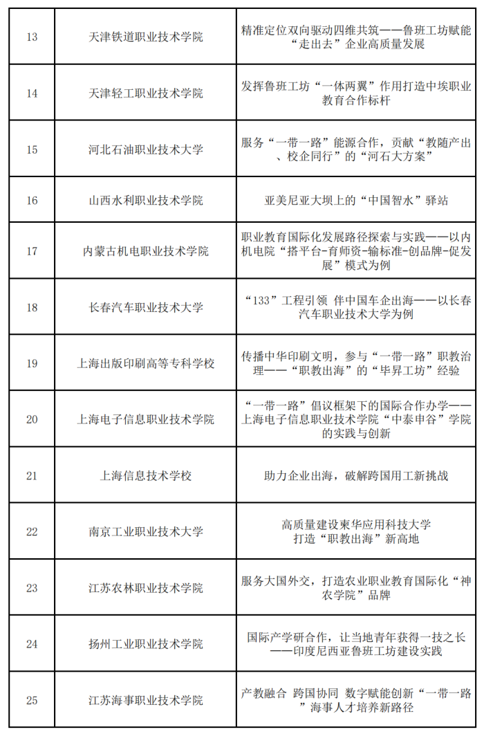
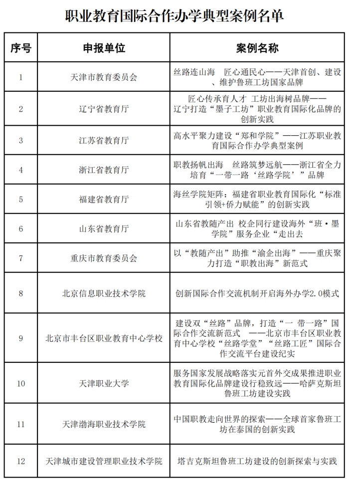
受教育部职业教育与成人教育司委托,我会开展职业教育国际合作办学典型案例推介工作。现将征集和遴选产生的61个优秀案例予以公布。
下一步,我会将对优秀案例进行编辑出版,宣传介绍国际合作办学典型经验和创新实践,供各地及院校交流学习,为举办高水平海外办学项目提供借鉴,引领职业教育高质量出海。
中国教育国际交流协会秘书处
2025年9月16日
重要资讯